引言
其实之前已经学习了,但是是一年前的事情了,这一年除了入门没再学过,主要以辣椒酱的视频为主想要学习学习建模。
【合集8.21已更新93话】Blender 2.9-3.4黑铁骑士Ⅱ系统零基础入门教程(持续更新+中文字幕+普通话+不敷衍+义务教育+案例+学习)_哔哩哔哩_bilibili
不过其实是需要美术功底的,之后再学吧。
配置文件
这个之前我的学习是有所忽略了。
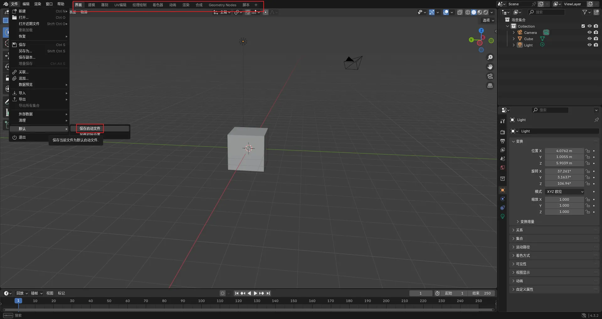
保存启动文件

最上边的左侧是系统的菜单,右边红框部分是你自己的界面。
界面可以自己设置,名字也可以自己定义,但是要记得在文件→默认里面保存启动文件。
之后也可以多打开几个界面,也是可以用保存启动文件来保存,这样之后再打开就是一次启动两个界面。
偏好设置
就是编辑,偏好设置。
这个我之前也是忽视了,其实 Blender 不是开盖即用的,还是需要点设置的。

新建数据这个要取消,不过我还不知道有什么用处。

编辑器,状态栏这里可以勾选一些显示,会显示在右下角,其实就是监控系统的一些状态。

这个是适应 C4D 什么的,就是 alt + 左键 可以旋转,我这里入乡随俗,主要是没学过 C4D 就没有点。

这个是一定要点的。

设置一下渲染装置。

这个其实我还不知道有什么用处。
安装插件
一些常用的插件需要安装,这可能就是开源的代价吧,需要自己配置不少东西。
只是罗列一些,之后用熟练了再介绍。
- Node Wrangler
- Rigify
- Camera Plane 我没加这次,只是弹幕看到了
- Export Autocad DXF Format
- Import Autocad DXF Format
- BoltFactory
- A.N.T.Landscape
- Modifier Tools
- Copy Attributes Menu
- LoopTools
- Bool Tool
- Magic UV
安装插件遇到的问题
安装插件其实遇到不少问题,首先是有些插件找不到。
我这个 blender 版本是 4.3.2,需要在编辑→偏好设置→获取插件里面去安装,插件里面显示的是已经安装的。
第二个问题是下图所示:

给我显示找不到路径,这个好像是 4.2 之后的一些问题,我没找到解决方法,只能让它不报错。

就是把 User Default 给关闭掉。
这样就不报错了,用 System 来存储扩展。
开始使用
快捷键
要想用好一个软件,特别是一个工程软件,快捷键是一定要牢记于心的。

直接对着这些图标拖动,可以做对应的功能。
我会接下来记录一些常用的快捷键:
- 选中物体加
G平移,R旋转,S缩放,XYZ在对应的轴发生行为。 Alt加G,R,S,就是恢复到原点,也就是所有坐标归零。- 选中物体按下
X,就是直接把物体给删除了。 Ctrl + Alt + Q进入四视图。1,3,5,7对应的是不同的视图。9是相反视图。\聚焦与选中的物体上,不过前提是需要在界面中,不能在选项菜单上,在选项菜单上是无效果的。/比其他的内容隐藏了,聚焦。

长按左键可以更改这些选择。不过按 W 也行。
遇到的一些问题
没有右边的数字键
因为我的键盘配列不是满配,所以没右边的数字键,有些快捷键需要你用右侧的数字键,可以在偏好设置打开下面的选项。

在输入中,把模拟数字键盘打开,这样上面的数字键就可以代替右边的数字键了。
按键没有反应
这个一般是输入法问题,我觉得是 blender 的一个 bug,需要重启一下 blender 才行。
有时候不小心打开了微软的 gamebar 按键就没反应了。
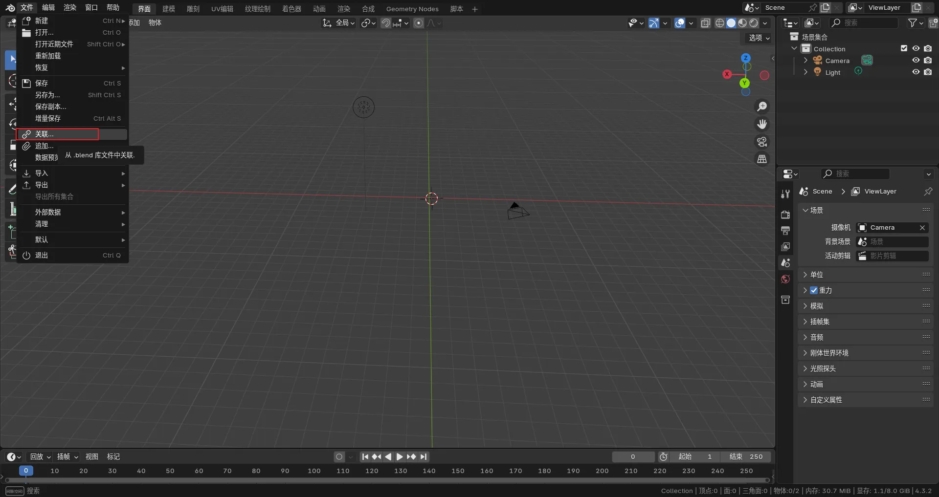
添加文件

点击文件→关联即可添加文件,后缀是 .blend。
渲染
MP4 如何渲染
选择视频里面的 FFmpeg 格式。


编码里面容器选择 MPEG-4 就是 mp4 格式了。